Получение шаблонов ботов и подписной страницы
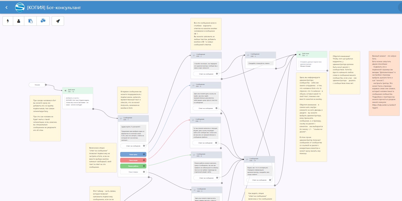
В начале работы вы сразу сможете получить шаблоны 3 ботов "Бот-консультант", бот "С днём рождения", бот "Отписчик" а также образец заполнения подписной страницы.









Last updated
В начале работы вы сразу сможете получить шаблоны 3 ботов "Бот-консультант", бот "С днём рождения", бот "Отписчик" а также образец заполнения подписной страницы.









Last updated